中国特种设备检测研究院2019年招聘简章
中国特种设备检测研究院(简称“中国特检院”)于1979年10月经国务院批准创建,为国家市场监督管理总局直属的正局级事业单位,是全国唯一从事锅炉、压力容器、压力管道、电梯、起重机、厂内机动车辆、客运索道和游乐设施共八大类特种设备的检验检测与技术研究的国家级技术机构。中国特检院主要从事特种设备的检验检测、质量监督、科研开发、事故调查与分析、国内外制造企业许可审查、有关政策法规研究和标准制定、国内外学术(技术)交流等各项业务。
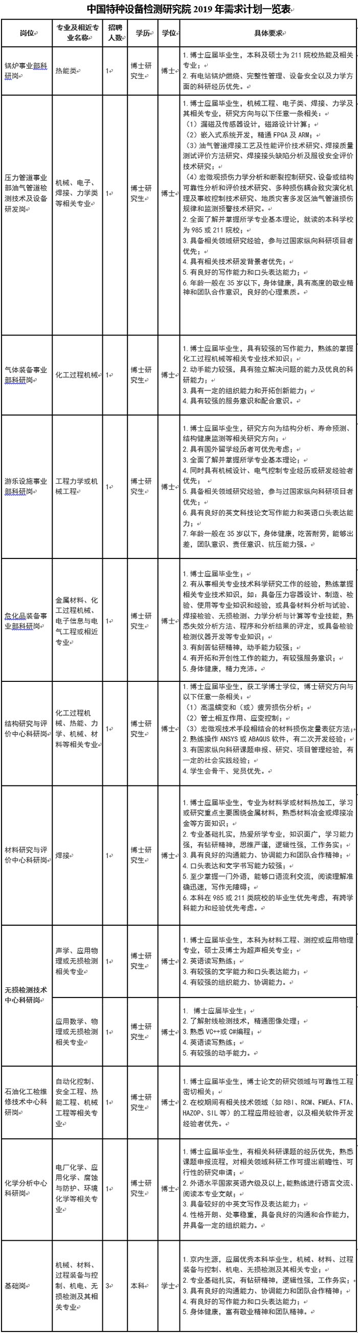
目前根据事业发展的需要,现招聘如下人才:

有意向者请将简历发送至邮箱,邮件标题为“姓名-学历-专业-学校”,邮箱地址为:jianli@csei.org.cn。简历接收截止时间为2018年11月20日


