中国联合重型燃气轮机技术有限公司2020年高校毕业生招聘公告
中国联合重型燃气轮机技术有限公司(以下简称"中国重燃")由国家电力投资集团有限公司控股,哈尔滨电气股份有限公司、东方电气股份有限公司、上海电气(集团)总公司共同出资设立 ,注册资本金11亿元。
中国重燃承担国家重型燃气轮机重大科技专项研发任务,从事重型燃气轮机设计、研发、试验验证、相关技术开发、技术转让、技术咨询和技术服务、燃气轮机试验电站建设管理、运行维护等业务。
一、招聘范围
2020年高校应届毕业生,原则上要求全日制硕士研究生及以上学历。
二、招聘条件
(一)基本要求
1.政治素质好、道德品质优良、遵纪守法、诚信廉洁,具有良好的职业道德素养。
2.身体健康,具有良好的沟通表达、逻辑思维、组织协调能力和团队合作精神。
3.语言要求:精通或熟练应用一门外语;
4.应聘者应在2020年取得国内高校硕士研究生及以上学历、学位证书或经国家教育部认证的境外院校硕士及以上学历、学位证书。
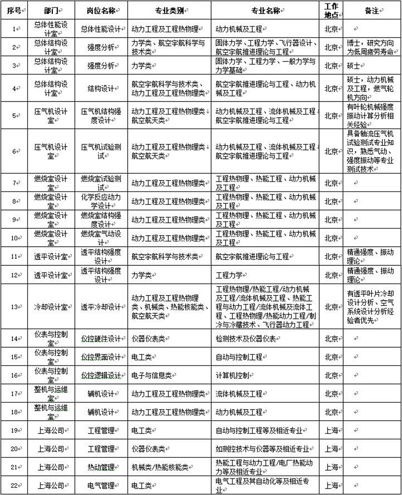
(二)招聘岗位及专业

三、招聘流程
1.网上报名:请应聘人员填写附件中的《中国重燃应聘人员情况登记表》(附件),并将应聘人员信息登记表按照:"应聘岗位+部门+工作地+姓名"的格式发至招聘邮箱zhongran@spic.com.cn。
2.资格审查:公司按报名条件对应聘者简历、材料进行资格审查,确定入围招聘考核的人选名单,通知入围人员;未通过资格审查的应聘人员,将不另行通知。
3.招聘考核:通过资格审查的应聘者参加招聘考核,面试地点、时间以公司通知为准。
4.确定拟录用人选:综合考虑应聘者基本情况、测评等情况择优确定拟录用人选,通知拟录用人员;未录用的应聘人员,将不再另行通知。
四、其他说明
1.请确保联系方式填写准确,通讯工具畅通。
2.公司招聘过程中不收取报名费、手续费、资料费等任何费用。请广大应聘者提高警惕,防止受骗,对应聘者因虚假招聘造成的损失,我公司不承担任何责任。
附件: 中国重燃高校毕业生应聘登记表
中国联合重型燃气轮机技术有限公司
2019年7月23日


